您现在所在的位置 :
电影天堂-电影天堂官方最快发布站 > 汕尾市民政局 > 互动 > 解读回应 > 政策法规
近日,民政部办公厅印发《儿童福利领域服务机构新冠肺炎疫情防控指南(2022年1月版)》,要求各地严格按照防控指南要求,加强儿童福利领域服务机构疫情防控工作,保障儿童健康成长。
民政部办公厅关于印发儿童福利领域服务机构新冠肺炎疫情防控指南(2022年1月版)的通知
各省、自治区、直辖市民政厅(局),各计划单列市民政局,新疆生产建设兵团民政局:
为深入学习贯彻习近平总书记关于新冠肺炎疫情防控工作重要指示精神,全面贯彻党中央、国务院关于新冠肺炎疫情防控决策部署,科学精准做好儿童福利领域服务机构疫情防控工作,根据国务院联防联控机制最新政策要求和相关疫情防控规范,在《儿童福利领域服务机构新冠肺炎疫情常态化防控指南》和《所在设区的市级行政区域出现本土确诊病例的儿童福利领域服务机构新冠肺炎疫情防控指南》(以下简称“两个指南”)基础上,对“两个指南”进行了修订,形成了《儿童福利领域服务机构新冠肺炎疫情常态化防控指南(2022年1月版)》和《所在设区的市级行政区域出现本土确诊病例的儿童福利领域服务机构新冠肺炎疫情防控指南(2022年1月版)》。
各地要深刻认识当前疫情防控的严峻复杂形势,切实提高政治站位,增强风险意识,强化底线思维,落实“四早”要求,压实各方责任,在当地党委和政府以及联防联控机制统一部署下,严格按照防控指南要求,加强儿童福利领域服务机构疫情防控工作。各地民政部门和儿童福利领域服务机构主要负责同志要切实履行责任,提前谋划、靠前指挥、狠抓落实。要建立健全常态化疫情防控监督检查机制,创新工作方式方法,充分利用信息化手段,采取“四不两直”方式开展抽查检查,确保各项措施落实到位,保障儿童福利领域服务机构内儿童健康成长。
附件:
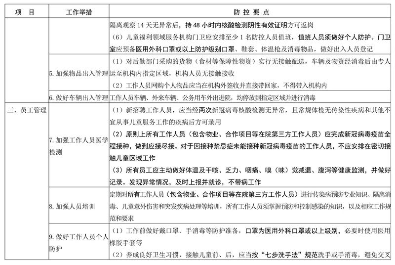
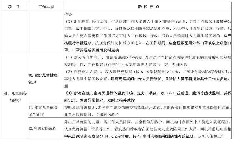
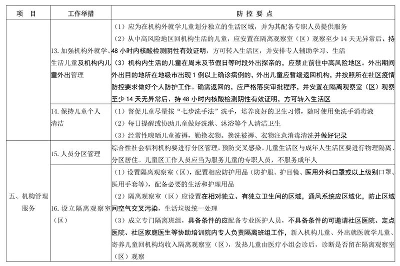
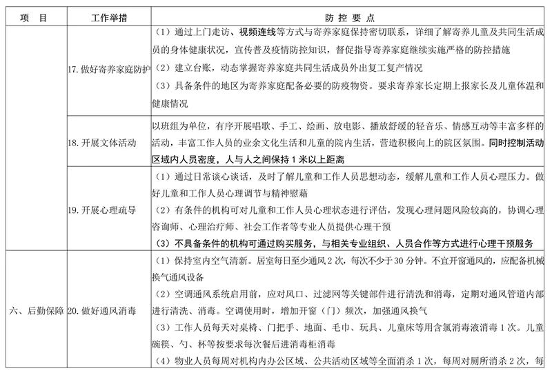
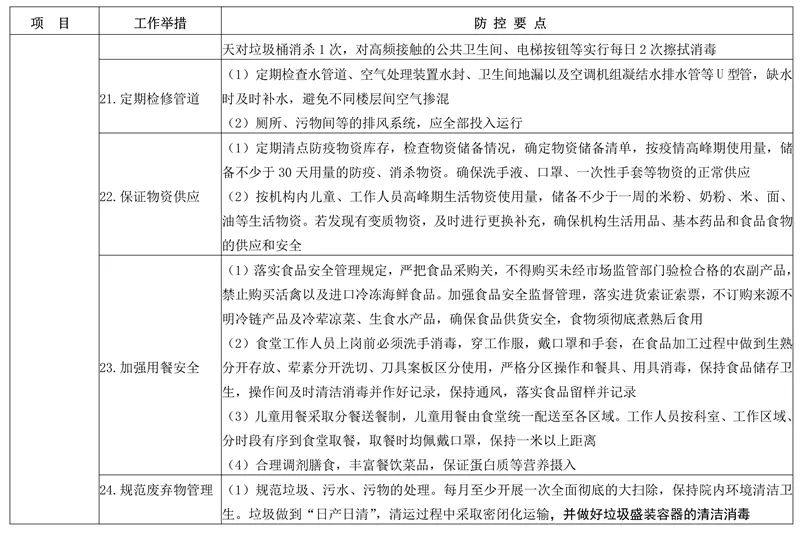
1.儿童福利领域服务机构新冠肺炎疫情常态化防控指南(2022年1月版)
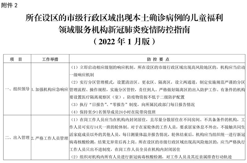
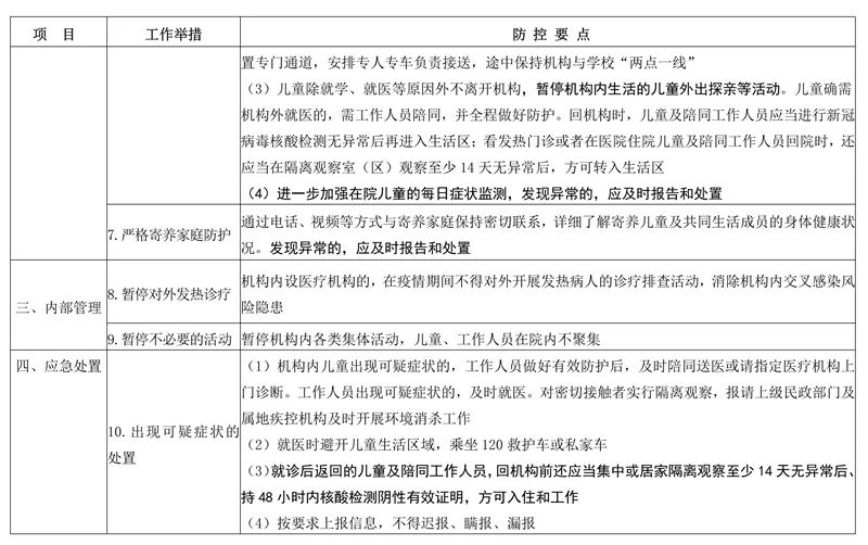
2.所在设区的市级行政区域出现本土确诊病例的儿童福利领域服务机构新冠肺炎疫情防控指南(2022年1月版)
民政部办公厅
2022年1月5日












局长信箱
联系我们
2022-01-20 11:33
粤公网安备 44150202000004号